flip flop을 만들려면 and/or 게이트가 필요하고

[링크 : https://m.blog.naver.com/roboholic84/221621276214]
and or 게이트를 만들려면 TR이 필요하다.
그래서 적절한 쓸모있는 트랜지스터 파트명이 필요해서 검색해보니
2N3904 라는 녀석 발견
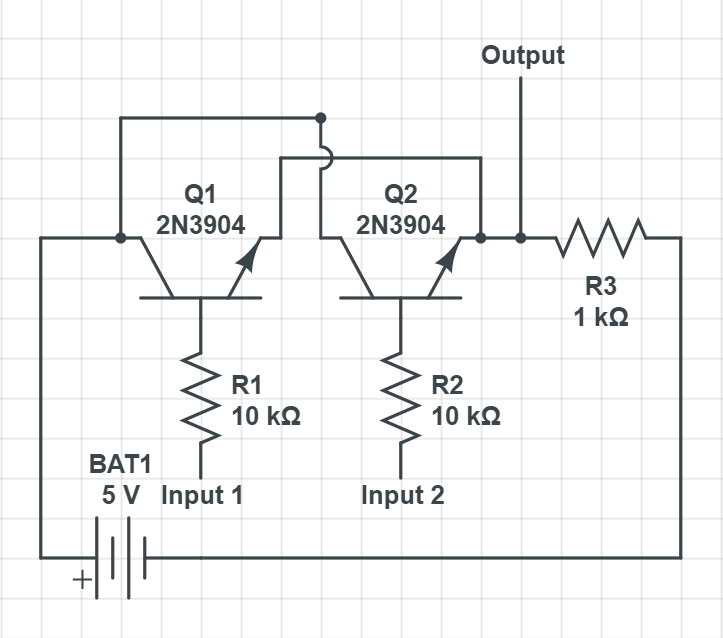
AND![]() |
OR![]() |
[링크 : https://epi00nephrine.tistory.com/14]
그나저나 flop flip 1bit 만들려면 최소 8개의 TR 이라니...
개당 37원 최소 수량 5개 200원 1bit에 저항이랑 포함하면 최소 300원은 드는건가?!
'embeded > 전자회로' 카테고리의 다른 글
| 트리 회로 (0) | 2023.10.21 |
|---|---|
| 다이오드, 트랜지스터 (0) | 2023.10.18 |
| 오실로스코프 파형 - 캐패시터 (0) | 2023.10.17 |
| 오실로스코프 파형 - 저항 (0) | 2023.10.17 |
| RC 발진기 / 크리스탈 발진기 회로 (0) | 2023.10.15 |


